徐汇征收
徐汇区永嘉路250、266弄及周边地块征收决定和征收与补偿方案公示
徐汇区永嘉路250、266弄及周边地块
征收决定和征收与补偿方案公示
基地公示徐汇区永嘉路250、266弄及周边地块新鲜出炉!目前,该征收决定和征收与补偿方案已在基地范围内张贴公布,大家记得关注哟~20232/28征收决定决定
基地公示
徐汇区永嘉路250、266弄及周边地块新鲜出炉!目前,该征收决定和征收与补偿方案已在基地范围内张贴公布,大家记得关注哟~
2023
2/28
征收决定决定
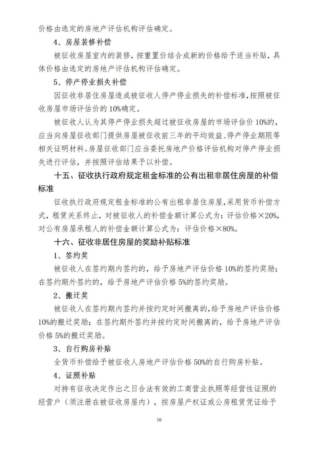
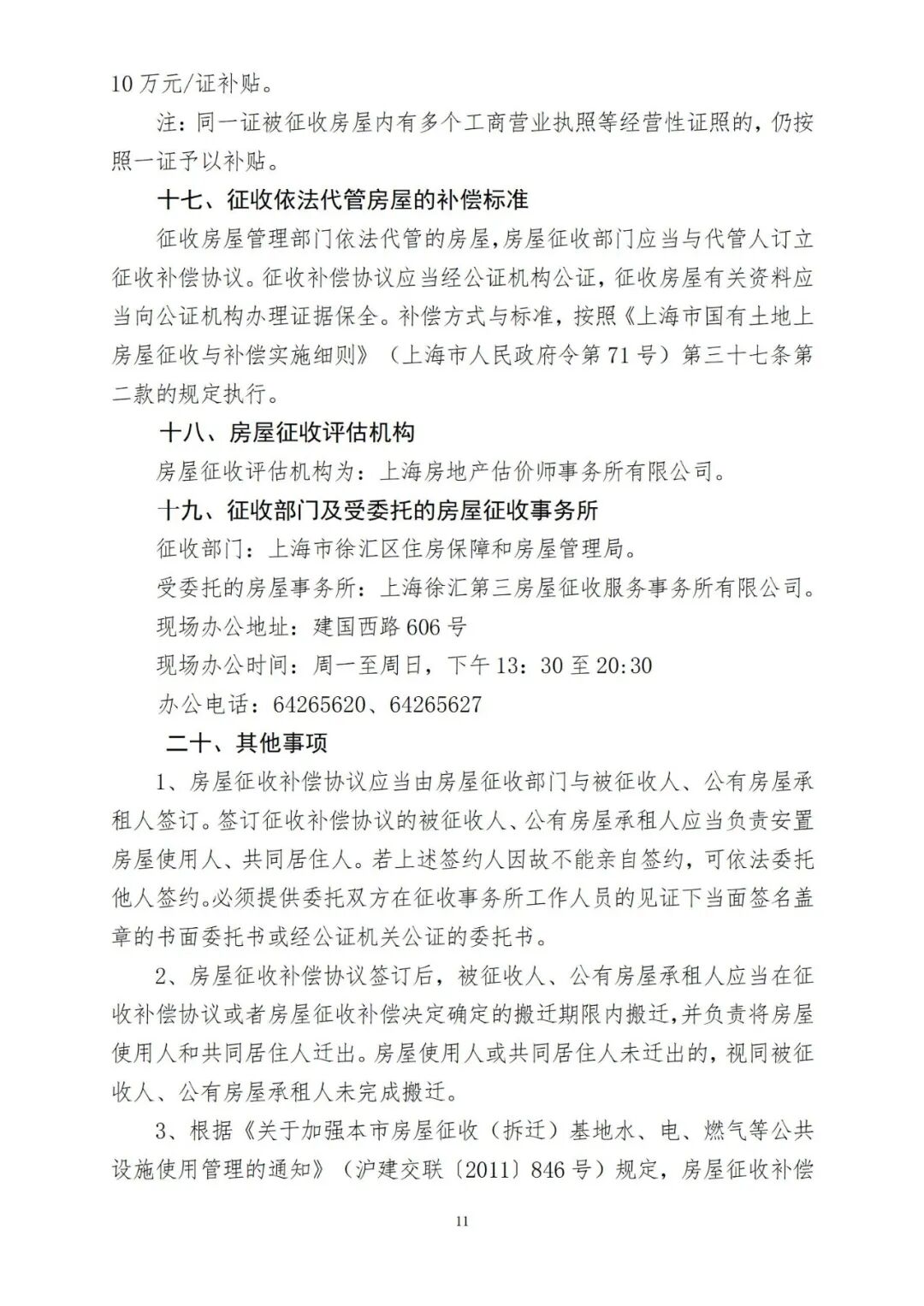
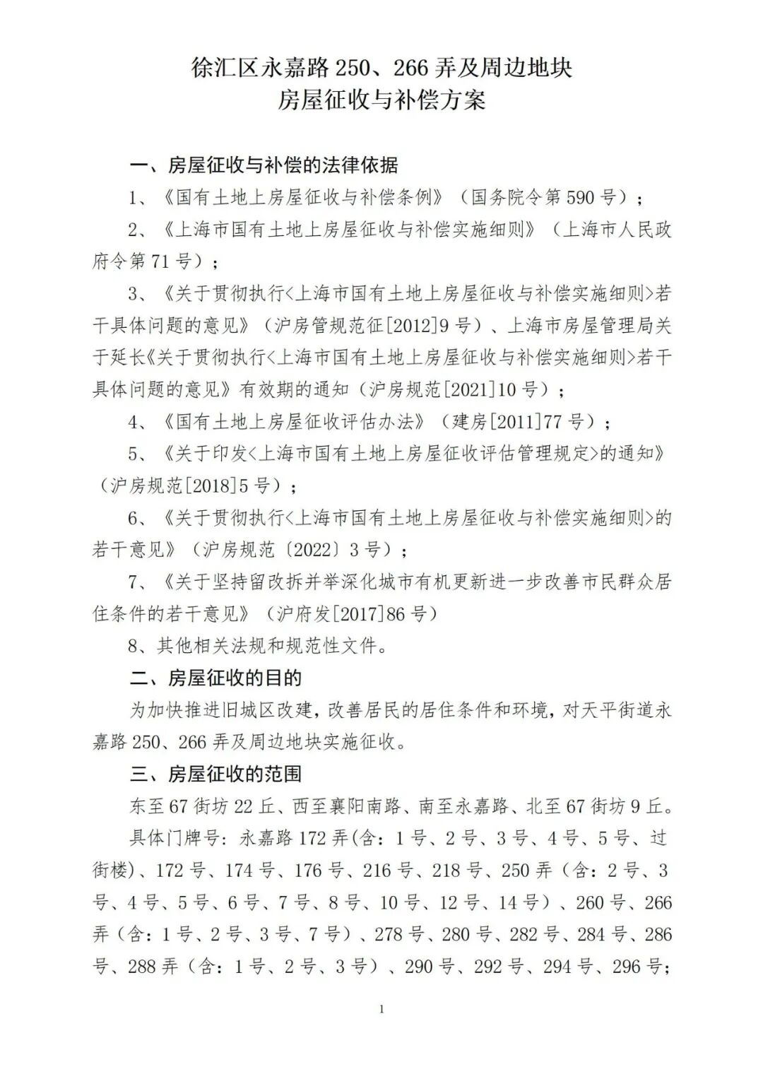
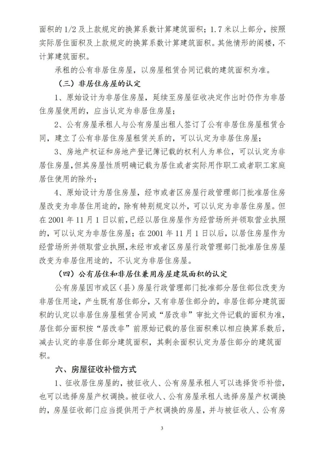
征收与补偿方案为方便大家查阅,提高信息公示知晓度和覆盖面,小编还准备了高清电子版一起推送,快来一起“云围观”吧~(点击下面图片可放大看)
征收与补偿方案
为方便大家查阅,提高信息公示知晓度和覆盖面,小编还准备了高清电子版一起推送,快来一起“云围观”吧~(点击下面图片可放大看)