上海房产律师网

徐汇区徐汇区襄阳南路长寿里地块征收决定发布

徐汇区徐汇区襄阳南路长寿里地块征收决定发布

徐汇征收 -徐汇风貌区零星旧改 -

徐汇区襄阳南路长寿里地块

征收决定发布

   目前,徐汇区襄阳南路长寿里地块

征收决定和补偿方案已在基地公示,欢迎居民朋友们前来观看! 

图片
图片





PART.01

图片

征收决定公示

图片




图片


PART.02

图片

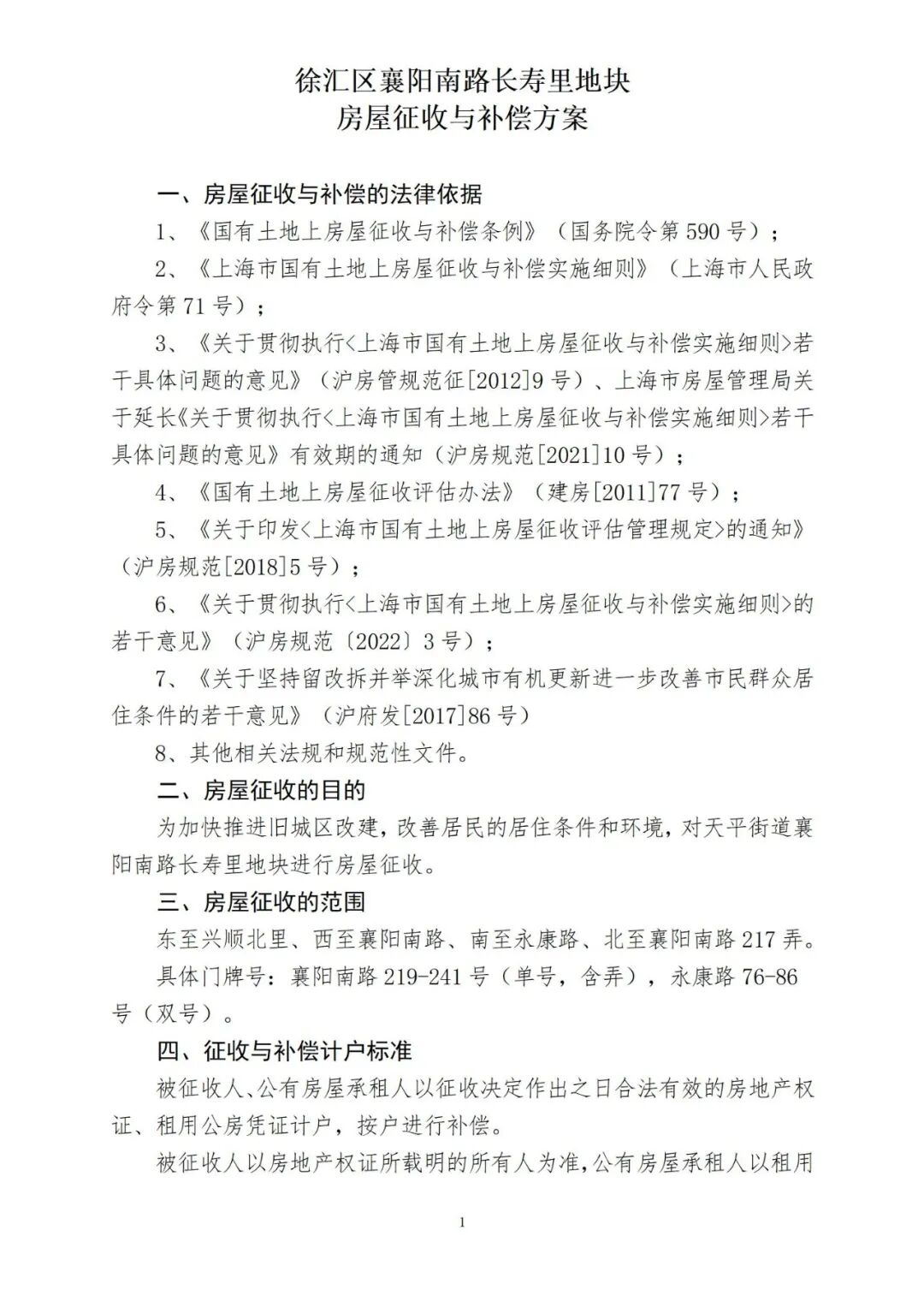
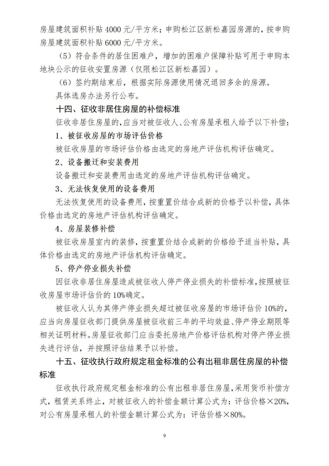
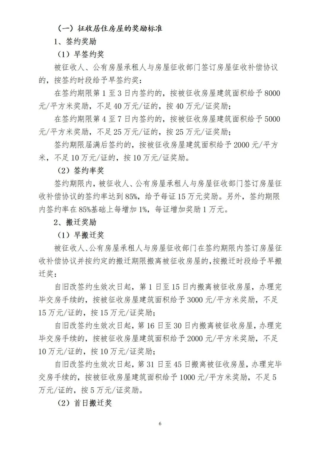
征收与补偿方案公示

图片
图片
图片
图片
图片
图片
图片
图片
图片
图片
图片
图片
图片