上海房产律师网

徐汇区华山路1857弄1-29号及广元路198-222号地块征收决定发布

徐汇区华山路1857弄1-29号及广元路198-222号地块征收决定发布

 图片

徐汇区华山路1857弄1-29号及广元路198-222号地块

征收决定发布




 2023年2月14日 

图片
图片

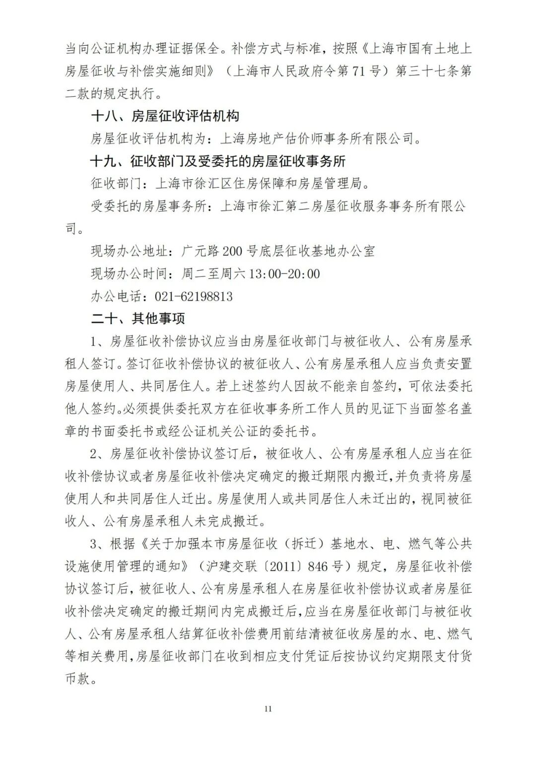
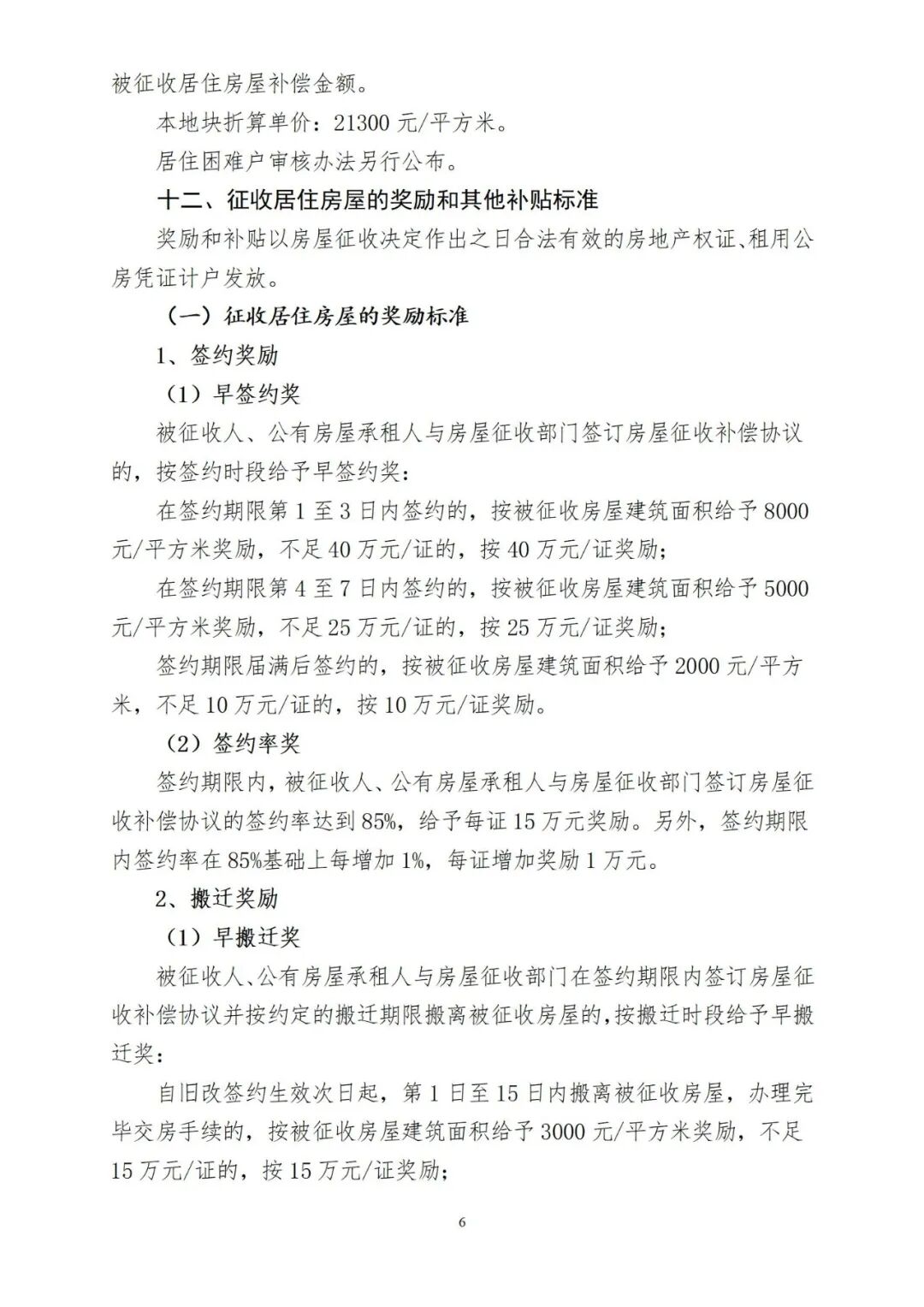
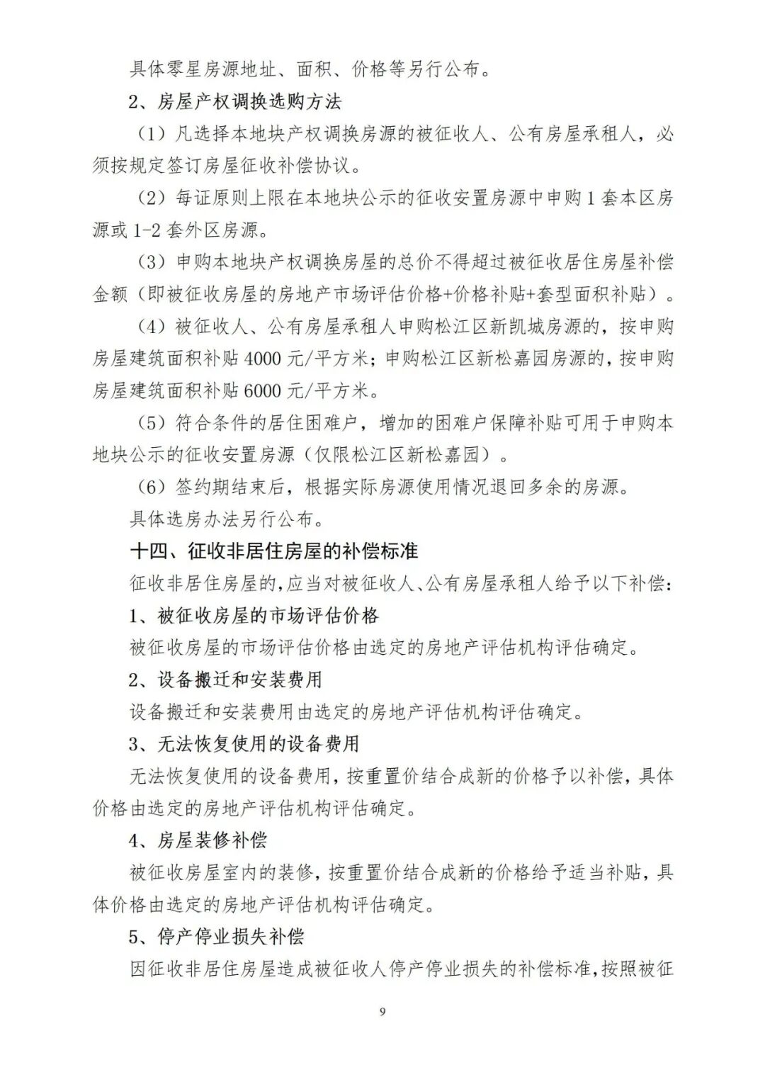
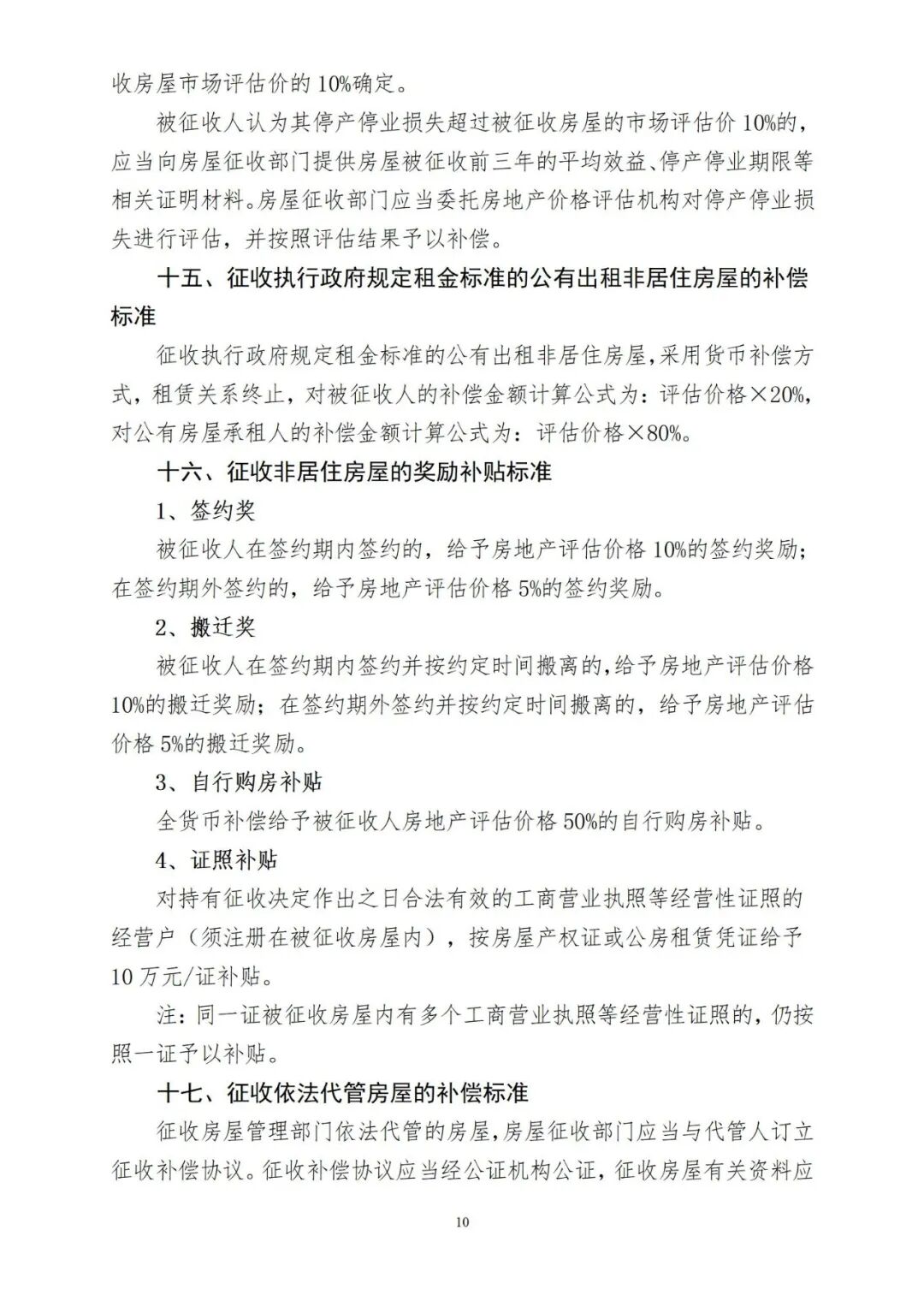
目前徐汇区华山路1857弄1-29号及广元路198-222号地块征收决定和补偿方案已在基地公示,欢迎居民朋友们前来观看! 

图片
图片


01

征收决定公示

图片
图片
图片
图片
图片

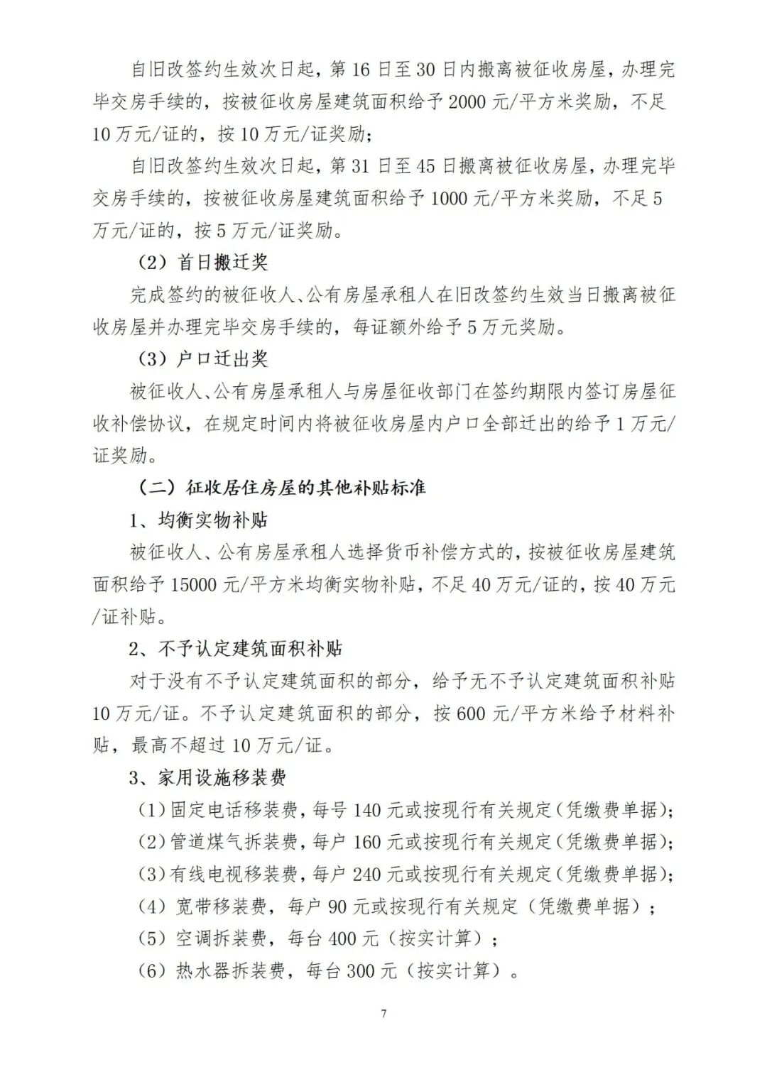
02

征收与补偿方案

图片
图片

共计9页 / 左右滑动查看更多

图片
图片
图片
图片
图片
图片
图片
图片
图片
图片
图片
图片
图片
图片