上海房产律师网

淮海中路1240弄1-29号及延庆路123弄22-29号地块征收决定发布

淮海中路1240弄1-29号及延庆路123弄22-29号地块征收决定发布

2023年1月9日

图片


目前淮海中路1240弄1-29号及延庆路123弄22-29号地块征收决定和补偿方案已经在旧改基地范围内公布。欢迎居民朋友前来查看!

图片
图片

图片
图片

征收决定

图片


图片
图片

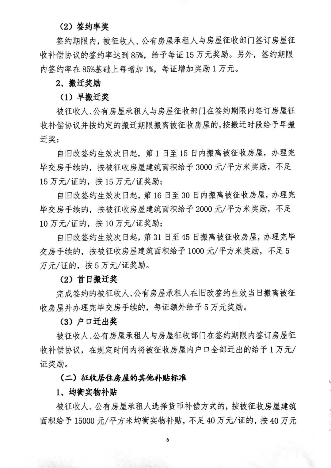
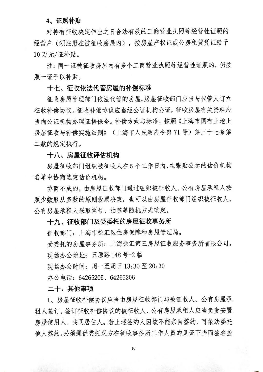
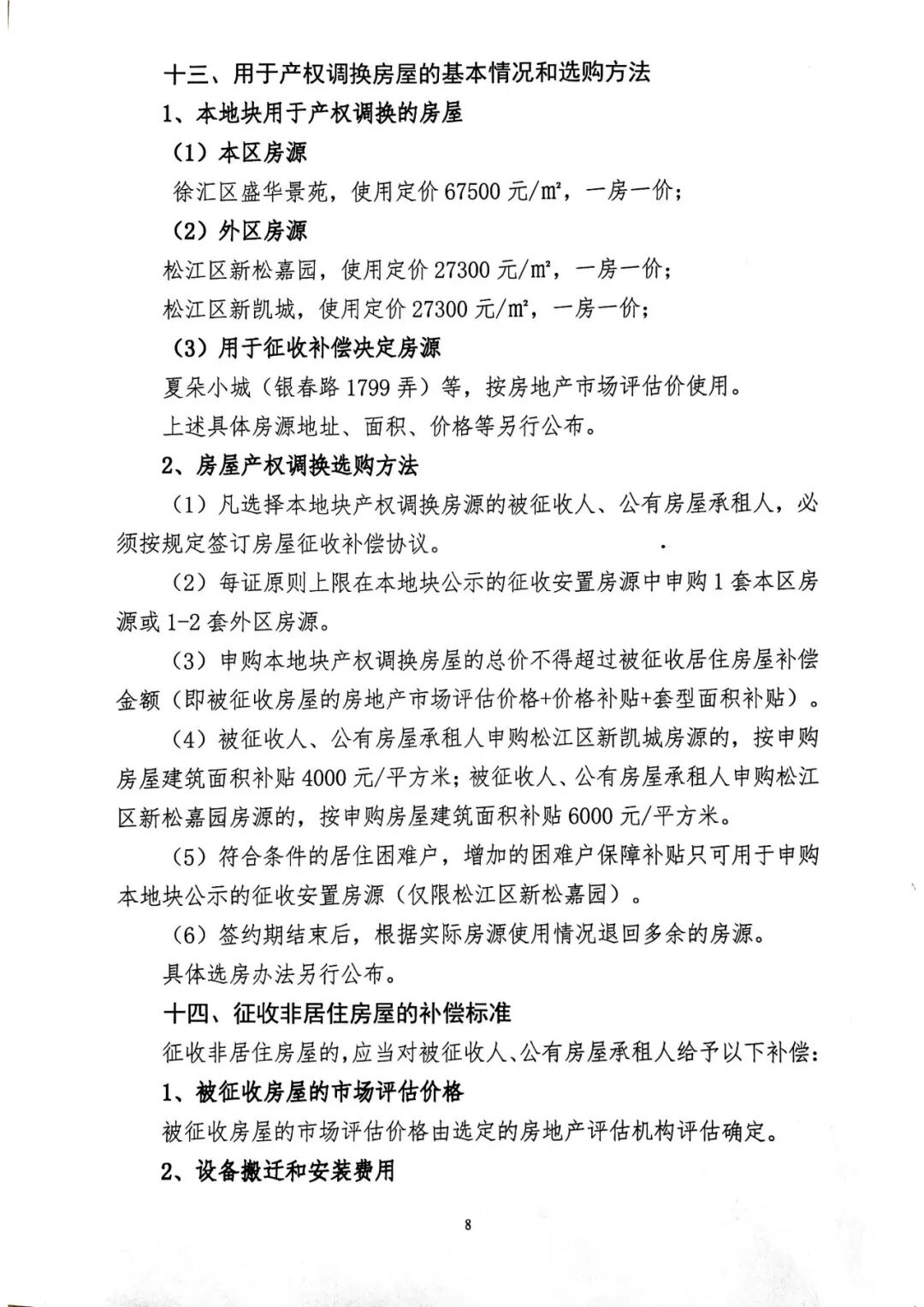
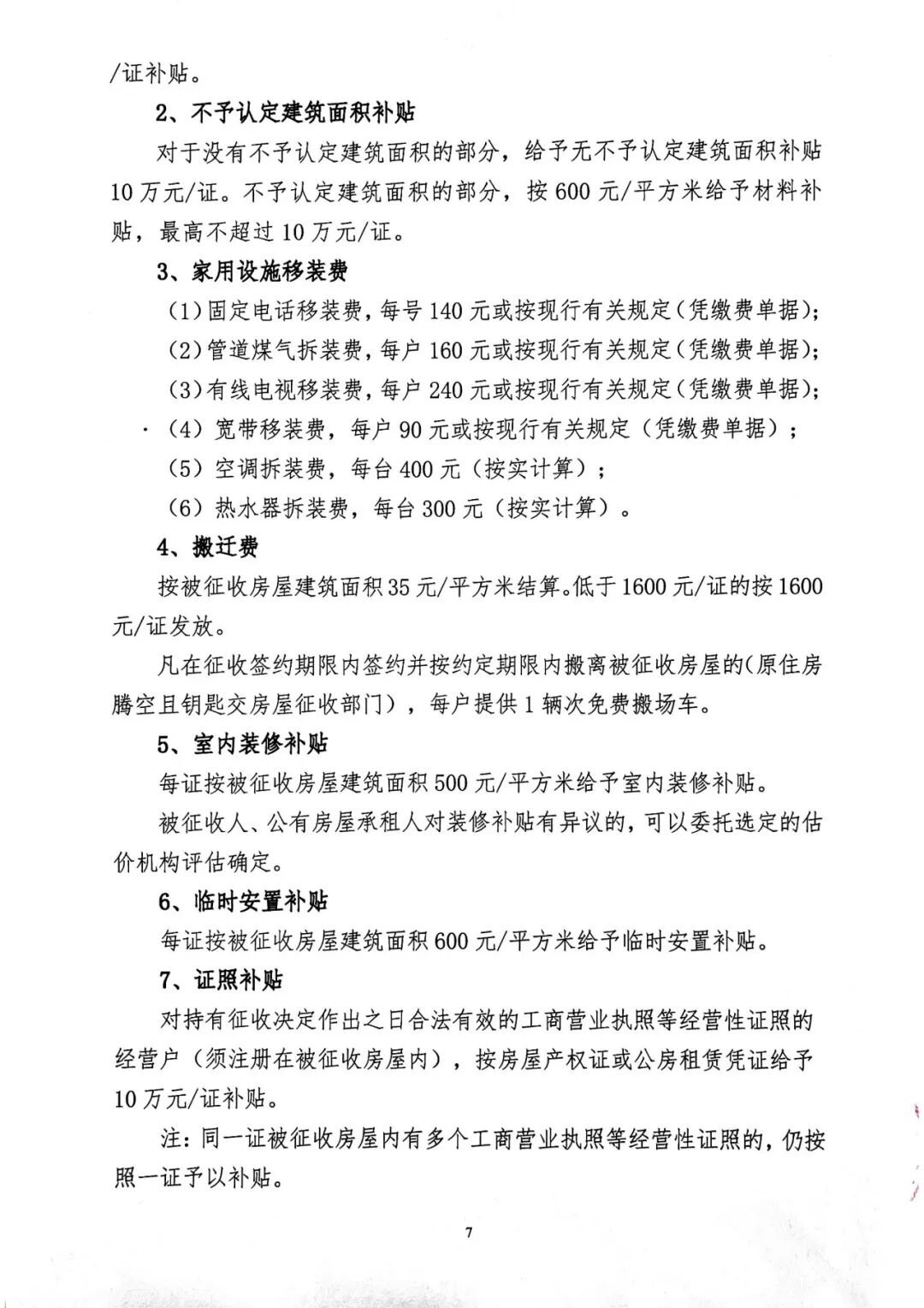
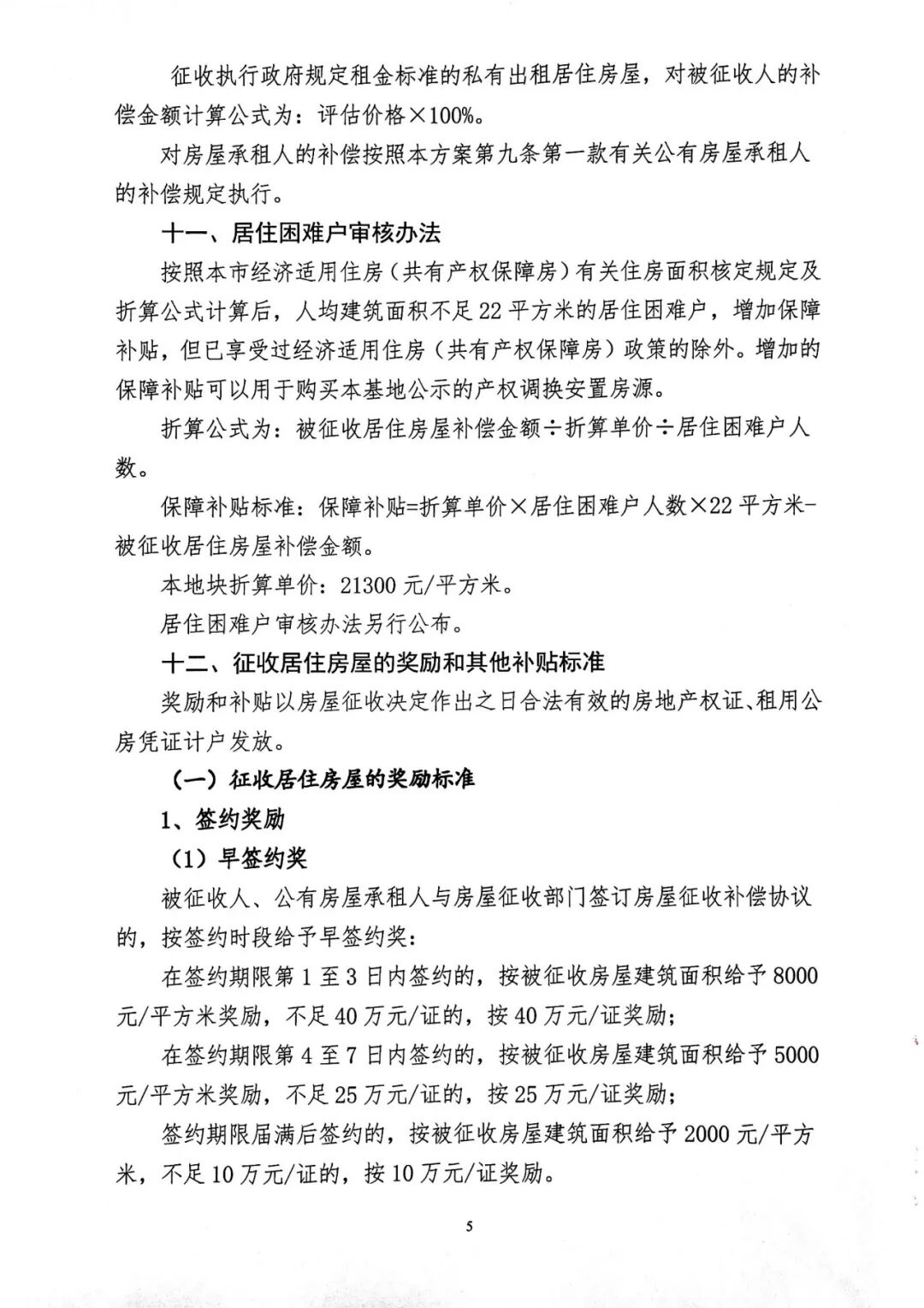
征收与补偿方案

图片
图片
图片
图片
图片
图片
图片
图片
图片
图片
图片
图片