黄浦区蓬莱路北侧地块酝酿期签约倒计时还剩9天,这份签约攻略请您查收!
点击蓝字 关注我们
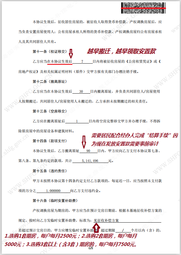
签 / 约 / 攻 / 略 距离黄浦区蓬莱路北侧地块酝酿期签约还剩9天,考虑签约当天居民众多,您的经办人可能没有充足的时间为您详细解释征收补偿协议。 为帮助大家提前了解协议内容,本期小编将为您详细解读《上海市国有土地上房屋征收补偿协议》。 注:以下范本内的数据仅供参考,签约时以您户经人员出具蓬莱路北侧地块的协议为准。 温馨提示 居民朋友注意,《上海市国有土地上房屋征收补偿协议》中第八条货币补偿和房屋产权调换的补偿方式,一定要看仔细了。 货币补偿 房屋产权调换补偿 签约前,这些事您必须知道 分配攻略 #01 肯定是先签约,再谈分配问题。 因为一旦错过最佳签约期,各种补贴将与您擦肩而过。你们争议的补贴总额也会大大缩水,所以保住补偿总额这块“大蛋糕”更重要。 #02 二轮签约生效后,黄浦区蓬莱路北侧项目基地将组织律师、居委会、征收事务所等召开多方调解会。 现场为居民们提供家庭纠纷、财产分割意见咨询。 重要提示 若您坚持先解决分配矛盾后再签约,那么您损失的不仅是唾手可得的“大蛋糕”,还要承担许多额外的成本。 为此,小编也咨询了一下法律人士,如果您想通过法院进行财产分配,您需要承担这些费用。 其一:律师费 其二:诉讼费和风险费 其三:如果败诉,您还要承担被告的诉讼费用,也就是您所出费用的2倍,甚至更多。 在这种风险与收益不成正比的情况下,或许签约后进行调解才是最好的选择。 小贴士 尊敬的居民朋友们看明白了吗?如果您还有疑问可以联系您的经办人提前做好签约准备5月6日我们不见不散。 常敬泉 律师 上海市德尚律师事务所合伙人 上海市律师协会不动产征收(动迁)业务研究委员会委员 扫描二维码 添加微信 北京东路668号科技京城西楼27B 联系电话:13816437460
