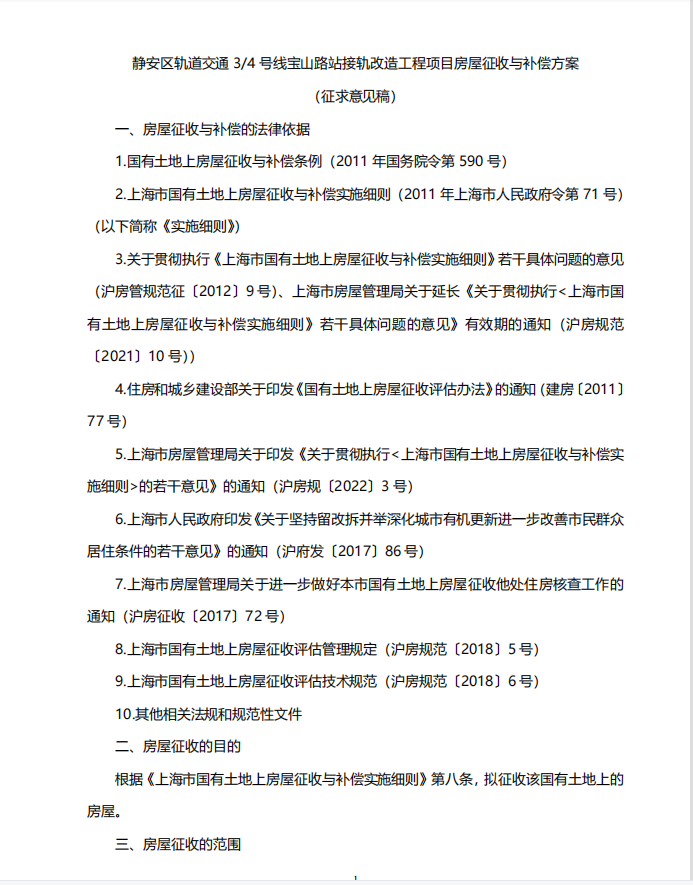
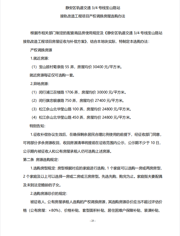
静安区轨道交通3/4号线宝山路站接轨改造工程项目房屋征收与补偿方案(征求意见稿)来了!
点击蓝字 关注我们 好消息! 8月4日,静安区轨道交通3/4号线宝山路站接轨改造工程项目房屋征收与补偿方案(征求意见稿)在交通路101号张贴公示啦,居民朋友们可以前往了解公示内容。 考虑到有些居民可能不方便现场观看,小宝也为大家准备了方案电子版,赶紧一起来看看吧~ 静安区轨道交通3/4号线宝山路站接轨改造工程项目房屋征收与补偿方案(征求意见稿) (向上滑动查看内容,文中图片请点击查看) 静安区轨道交通3/4号线宝山路站 接轨改造工程项目产权调换房屋选购办法(征求意见稿) (向上滑动查看内容,文中图片请点击查看) 静安区轨道交通3/4号线宝山路站 接轨改造工程项目居住困难户认定和补贴办法(征求意见稿) (向上滑动查看内容,文中图片请点击查看) 温馨提示 为方便各位居民研习,基地经办人员近日陆续将静安区轨道交通3/4号线宝山路站接轨改造工程项目房屋征收与补偿方案(征求意见稿)发送给居民。 居民朋友如有疑问,可根据自己房屋所在地址门牌,至基地与对应的征收事务所经办人员联系咨询。 常敬泉 律师 上海市德尚律师事务所合伙人 上海市律师协会不动产征收(动迁)业务研究委员会委员 扫描二维码 添加微信 北京东路668号科技京城西楼27B 联系电话:13816437460 往期精选
