上海房产律师网

黄浦区四川南路地块房屋征收补偿方案

黄浦区四川南路地块房屋征收补偿方案

走近征收 上海征收律师常律师 2024年11月16日 04:12 上海

图片

点击蓝字 关注我们

图片


为方便大家查阅,我们准备了电子版一并推送

点击下面图片可放大查阅

图片




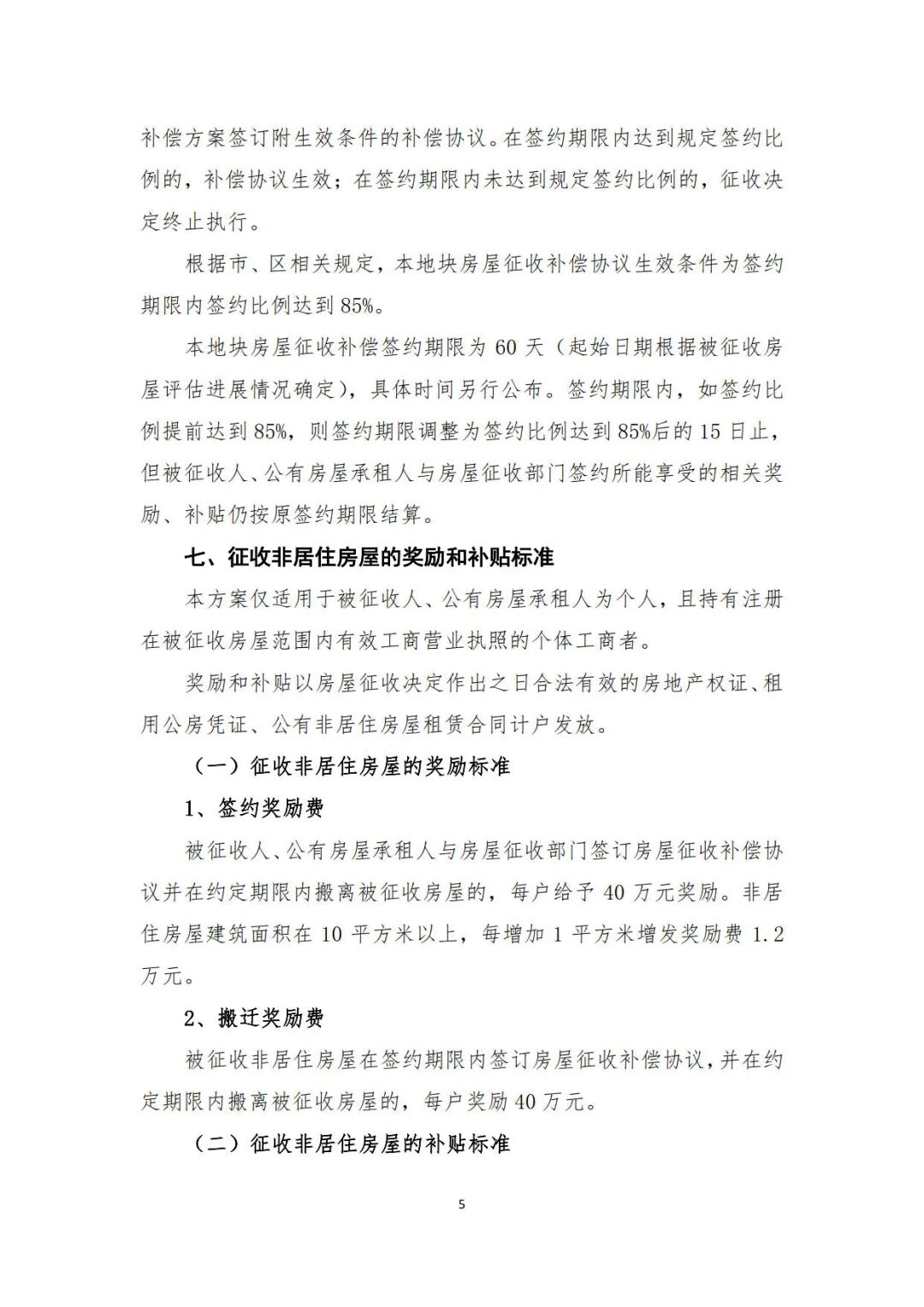
居住房屋征收补偿方案




图片
图片
图片
图片
图片
图片
图片
图片
图片
图片
图片
图片
图片
图片
图片
图片






个体工商户非居住房屋征收补偿方案



图片
图片
图片
图片  
图片
图片
图片
图片

图片

图片

常敬泉 律师


上海市德尚律师事务所合伙人

上海市律师协会城市更新(征收)专业委员会委员

上海市律师协会第十一届不动产征收(动迁)业务研究委员会委员

图片

扫描二维码 添加微信

北京东路668号科技京城西楼27B

联系电话:13816437460

往期精选