虹口区这个旧改项目征收决定等文件公告啦!
2025年08月01日 16:00上海
2025年7月31日,虹口区19、47、53、74、186、196、197、200、203、207、249街坊房屋征收决定公示啦!广大旧改地块上的居民朋友们终于等来了期盼已久的好消息。
当天下午,旧改工作人员在位于邢家桥北路199号的旧改基地内张贴了数个文件,包括征求意见及修改情况公告、房屋征收决定、征收范围公告、房屋征收与补偿方案的正式稿。文件张贴后立刻引来了居民的围观。
《<虹口区19、47、53、74、186、196、197、200、203、207、249街坊房屋征收与补偿方案>征求意见及修改情况公告》
《上海市虹口区人民政府房屋征收决定》
《虹口区19、47、53、74、186、196、197、200、203、207、249街坊房屋征收范围公告》
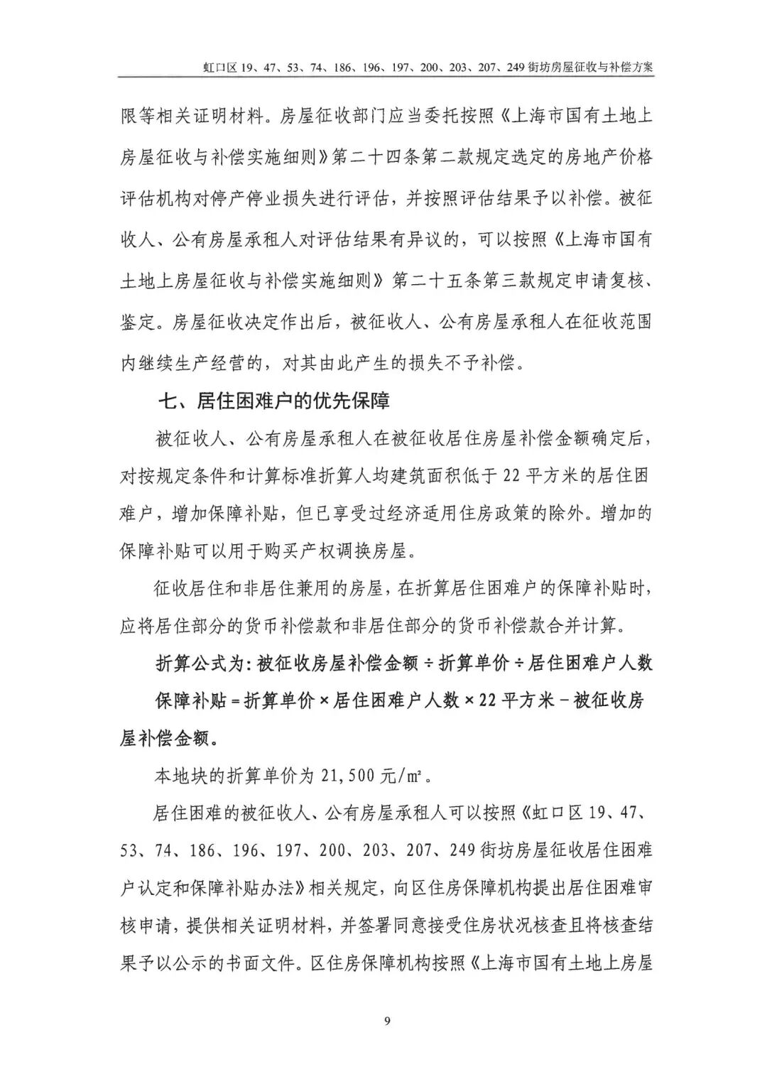
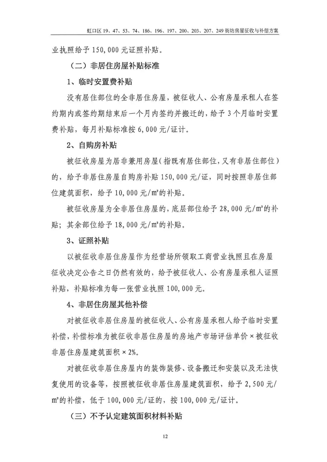
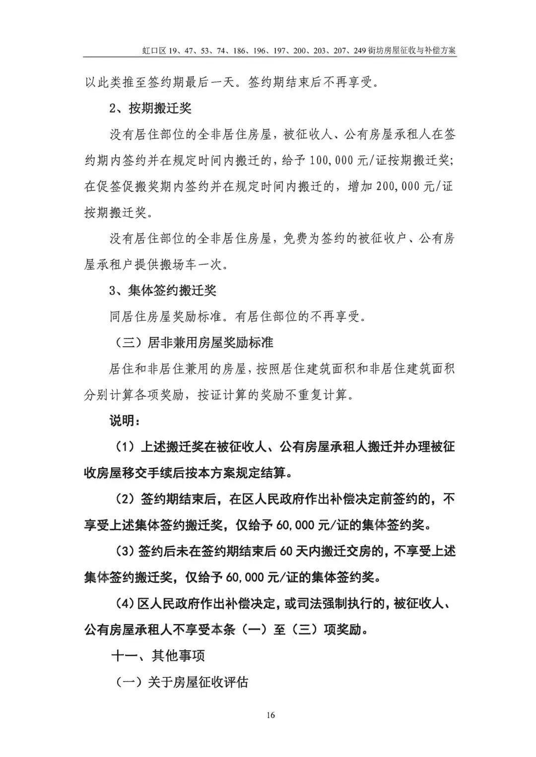
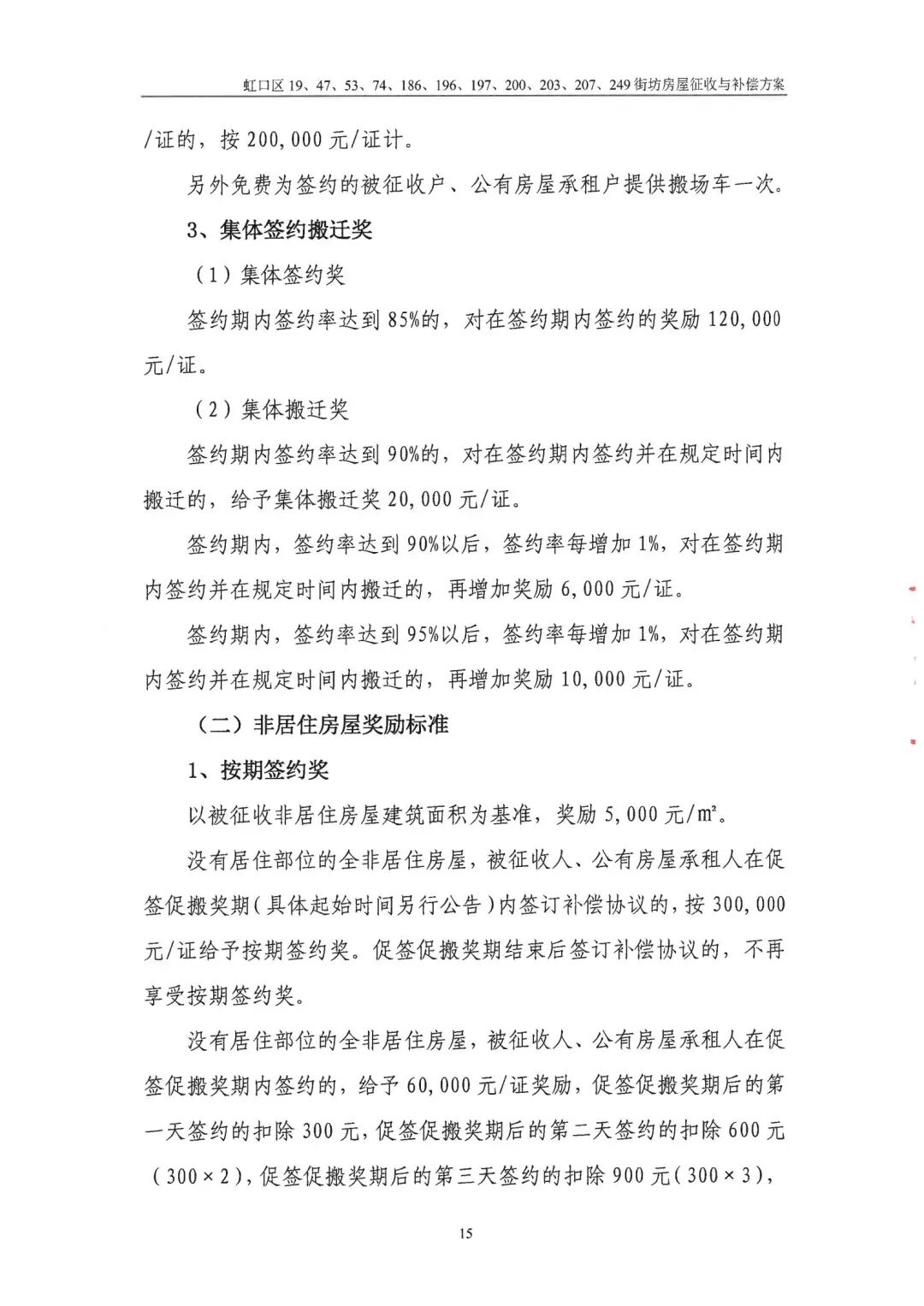
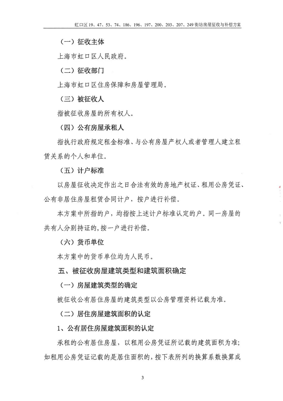
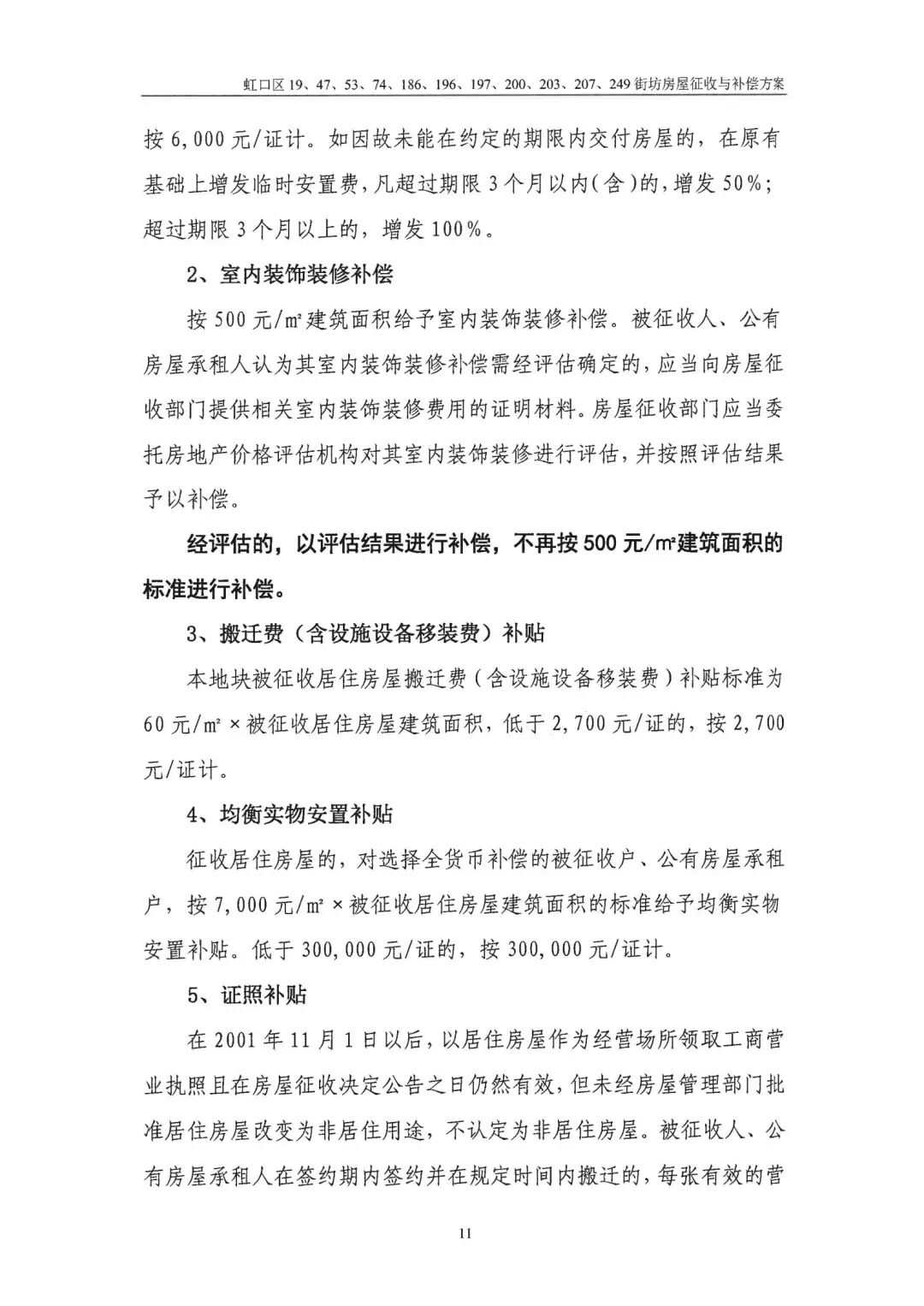
《虹口区19、47、53、74、186、196、197、200、203、207、249街坊房屋征收与补偿方案》
